對于市場上到處可見的手機充電器,萬能充不斷的增多,但質量又不是很高,經常會出現問題,扔了可惜,故教大家幾招分析手機充電器原理的分析,希望能給大家修理帶來些幫助。
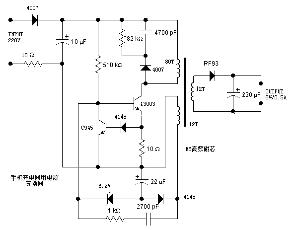
分析一個電源,往往從輸入開始著手。220V交流輸入,一端經過一個4007半波整流,另一端經過一個10歐的電阻后,由10uF電容濾波。這個10歐的 電阻用來做保護的,如果后面出現故障等導致過流,那么這個電阻將被燒斷,從而避免引起更大的故障。右邊的4007、4700pF電容、82KΩ電阻,構成 一個高壓吸收電路,當開關管13003關斷時,負責吸收線圈上的感應電壓,從而防止高壓加到開關管13003上而導致擊穿。13003為開關管(完整的名 應該是MJE13003),耐壓400V,集電極最大電流1.5A,最大集電極功耗為14W,用來控制原邊繞組與電源之間的通、斷。當原邊繞組不停的通斷 時,就會在開關變壓器中形成變化的磁場,從而在次級繞組中產生感應電壓。由于圖中沒有標明繞組的同名端,所以不能看出是正激式還是反激式。不 過,從這個電路的結構來看,可以推測出來,這個電源應該是反激式的。左端的510KΩ為啟動電阻,給開關管提供啟動用的基極電流。13003下方的10Ω 電阻為電流取樣電阻,電流經取樣后變成電壓(其值為10*I),這電壓經二極管4148后,加至三極管C945的基極上。當取樣電壓大約大于1.4V,即 開關管電流大于0.14A時,三極管C945導通,從而將開關管13003的基極電壓拉低,從而集電極電流減小,這樣就限制了開關的電流,防止電流過大而 燒毀(其實這是一個恒流結構,將開關管的最大電流限制在140mA左右)。
變壓器左下方的繞組(取樣繞組)的感應電壓經整流二極管4148整流,22uF電容濾波后形成取樣電壓。為了分析方便,我們取三極管C945發射極一端為 地。那么這取樣電壓就是負的(-4V左右),并且輸出電壓越高時,采樣電壓越負。取樣電壓經過6.2V穩壓二極管后,加至開關管13003的基極。前面說 了,當輸出電壓越高時,那么取樣電壓就越負,當負到一定程度后,6.2V穩壓二極管被擊穿,從而將開關13003的基極電位拉低,這將導致開關管斷開或者 推遲開關的導通,從而控制了能量輸入到變壓器中,也就控制了輸出電壓的升高,實現了穩壓輸出的功能。而下方的1KΩ電阻跟串聯的2700pF電容,則是正 反饋支路,從取樣繞組中取出感應電壓,加到開關管的基極上,以維持振蕩。右邊的次級繞組就沒有太多好說的,經二極管RF93整流,220uF電容濾波后輸 出6V的電壓。沒找到二極管RF93的資料,估計是一個快速回復管,例如肖特基二極管等,因為開關電源的工作頻率較高,所以需要工作頻率的二極管。這里可 以用常見的1N5816、1N5817等肖特基二極管代替。同樣因為頻率高的原因,變壓器也必須使用高頻開關變壓器,鐵心一般為高頻鐵氧體磁芯,具有高的 電阻率,以減小渦流。

烜芯微專業制造二極管,三極管,MOS管,橋堆等20年,工廠直銷省20%,4000家電路電器生產企業選用,專業的工程師幫您穩定好每一批產品,如果您有遇到什么需要幫助解決的,可以點擊右邊的工程師,或者點擊銷售經理給您精準的報價以及產品介紹

