MOS管防護電路
功率MOS管自身擁有眾多優點,但是MOS管具有較脆弱的承受短時過載能力,特別是在高頻的應用場合,所以在應用功率MOS管對必須為其設計合理的保護電路來提高器件的可靠性。

功率MOS管防護電路主要有以下幾個方面:
1)防止柵極 di/dt過高:
由于采用驅動芯片,其輸出阻抗較低,直接驅動功率管會引起驅動的功率管快速的開通和關斷,有可能造成功率管漏源極間的電壓震蕩,或者有可能造成功率管遭受過高的di/dt而引起誤導通。
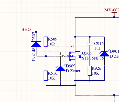
為避免上述現象的發生,通常在MOS驅動器的輸出與MOS管的柵極之間串聯一個電阻(R509),電阻的大小一般選取幾十歐姆。該電阻可以減緩Rds從無窮大到Rds(on)(一般0.1歐姆或者更低)。
若不加R509電阻,高壓情況下便會因為mos管開關速率過快而導致周圍元器件被擊穿。
但R509電阻過大則會導致MOS管的開關速率變慢,Rds從無窮大到Rds(on)的需要經過一段時間,高壓下Rds會消耗大量的功率,而導致mos管發熱異常。
該電阻上并聯的二極管(D507)是在脈沖下降沿時起到對柵極放電的作用,使場效應管能快速截止,減少功耗。
2)防止柵源極間過電壓:
由于柵極與源極的阻抗很高,漏極與源極間的電壓突變會通過極間電容耦合到柵極而產生相當高的柵源尖峰電壓,此電壓會使很薄的柵源氧化層擊穿,同時柵極很容易積累電荷也會使柵源氧化層擊穿,
所以要在MOS管柵極并聯穩壓管(圖中D903)以限制柵極電壓在穩壓管穩壓值以下,保護MOS管不被擊穿,MOS管柵極并聯電阻(圖中R516)是為了釋放柵極電荷,不讓電荷積累,
實測單獨焊接該下拉電阻(R516)還是不足以快速釋放g極電荷,會導致mos管誤觸發,可靠的放電電路還是需要依賴mos管g極->D507->驅動芯片地回路來進行可靠的放電。
3)防護漏源極之間過電壓 :
雖然漏源擊穿電壓VDS一般都很大,但如果漏源極不加保護電路,同樣有可能因為器件開關瞬間電流的突變而產生漏極尖峰電壓,進而損壞MOS管,功率管開關速度越快,產生的過電壓也就越高。
為了防止器件損壞,通常采用齊納二極管鉗位(圖中D901)和RC緩沖電路(圖中C916,R926)等保護措施,實測加上穩壓管(D901)的效果要比加上RC電路的效果要好,推薦先用穩壓管測試,但是此處絕對不能加tvs,加tvs會導致源極電壓抬高,gs損壞。
當電流過大或者發生短路時,功率MOS管漏極與源極之間的電流會迅速增加并超過額定值,必須在過流極限值所規定的時間內關斷功率MOS管,否則器件將被燒壞,因此在主回路增加電流采樣保護電路,當電流到達一定值,通過保護電路關閉驅動電路來保護MOS管。
4)電流采樣保護電路
將經過mos管的電流通過采樣電阻采樣出來,然后將信號放大,將放大獲得的信號和mcu給出的驅動信號經過或門控制驅動芯片的使能,在驅動電流過大時禁止驅動芯片輸出,從而保護mos管回路。

〈烜芯微/XXW〉專業制造二極管,三極管,MOS管,橋堆等,20年,工廠直銷省20%,上萬家電路電器生產企業選用,專業的工程師幫您穩定好每一批產品,如果您有遇到什么需要幫助解決的,可以直接聯系下方的聯系號碼或加QQ/微信,由我們的銷售經理給您精準的報價以及產品介紹

