NMOS 由于它的源極和門級之間的導通門限,使簡單構成的 NMOS LDO 它輸入和輸出之間的壓差不可能很小,必須大于這個導通門限,如果我們引入一個單個的偏置電壓對某些應用又是一個負擔。因此我們可以引用另外一種方式,也就是 PMOS 構成的 LDO來克服這些麻煩。
由于 PMOS 它的輸入端是接在它的源極上(如下圖),而門級是需要低于源極才能是它導通,所以這個就是 PMOS 的 LDO 在驅動上天生的要比 NMOS 的 LDO 簡單。

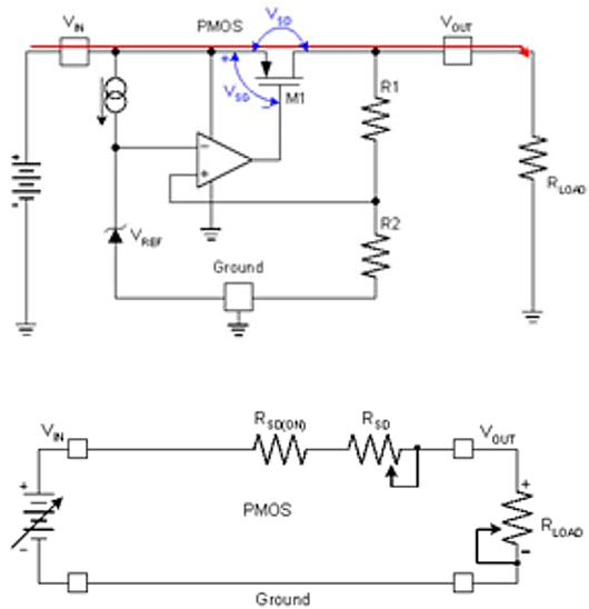
PMOS LDO 穩壓器中的功率損失的簡單模型

由上圖可以看到它的損耗和 NMOS 的 LDO 是非常類似的,由于在主功率部分采用的是 P型 MOS 管,也是用電壓來控制的,因此隨著負載電流的變化誤差放大器的靜態電流幾乎也是不變的。
驅動 PMOS LDO 傳輸元件
在下圖我們可是看到有左上角有兩條公式,它們表示在 PMOS 的 LDO 里面,是什么限制了最低輸入與輸出的壓差,由于在 PMOS 里面我們必須要門級電壓低于源極電壓才能讓 PMOS導通,
而且這個壓差必須要大于 PMOS 的導通門限才能讓 PMOS 完成導通,因此輸出電壓必須要高于這個導通門限才能保證在整個的工作范圍里面,誤差放大器才能夠把 POMS 的門級拉到合適的電壓范圍,使工作在合適的狀態下。
因此在 PMOS 里面限制輸出電壓時 PMOS 本身源極和漏極之間的導通門限。
柵極驅動電壓與低負載電流的關系

右邊還是兩個例子來說明它的輸出電壓和驅動門限之間的關系,從這兩個列子中的數值中我們也可以看到驅動門限是不會隨負載電流電流的變化而改變的。
PMOS LDO 具有下列特性:
要求輸入高于輸出電壓( 基于負載電流和傳輸元件的導通電阻):
VIN>RDS(ON)×IOUT
要求輸出電壓高于傳輸元件的 VGS 需求;
要求謹慎地選擇輸出電容數值和 ESR 額定值;
為了實現相似的 RDS( on) 性能, PMOS 晶體管所需的晶片面積將大于 NMOS 晶體管;
較大的晶片面積將影響定價,并有可能對性能產生影響。
〈烜芯微/XXW〉專業制造二極管,三極管,MOS管,橋堆等,20年,工廠直銷省20%,上萬家電路電器生產企業選用,專業的工程師幫您穩定好每一批產品,如果您有遇到什么需要幫助解決的,可以直接聯系下方的聯系號碼或加QQ/微信,由我們的銷售經理給您精準的報價以及產品介紹
聯系號碼:18923864027(同微信)
QQ:709211280

