
傳真:
18923864027
QQ:
709211280
地址:
深圳市福田區振中路84號愛華科研樓7層
可控硅三極管MOS管的單片機控制220V交流電通斷電路解析如何用單片機控制220V交流電的通斷首先來說,220V交流電的負載是多大,是感性負載負
MOS管在電動自行車無刷直流電機控制器中的應用介紹一、電動自行車隨著環境污染問題的日益嚴峻,政府不斷出臺環保政策,例如廣東最近開始的
使用單個MOS管來實現雙向電平轉換的電路介紹工作中會經常碰到電平需要轉換的場景,尤其像需要的電壓不同的芯片之間的轉換,或者隔離芯片的
怎么用MOS管實現防反接電路與降壓電路基本上所有的電子元件都是用的直流電,因此當我們的電源線插反時,極易容易燒壞電子產品。因此當我們
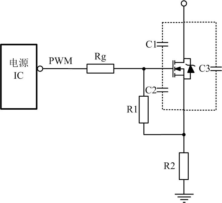
電源IC和MOS管選定后,選擇合適的驅動電路很重要MOSFET因導通內阻低、開關速度快等優點被廣泛應用于開關電源中。MOSFET的驅動常根據電源IC和
二極管和MOS管電路如何防反接二極管防反接以我們平時最常見的電源供電為例,配置的電壓為5伏特,電流為2安培。在常規情況下,二極管它是串
反激電源高壓MOS管尖峰電流的來源與減小方法介紹一、此電流尖峰對電源的害處1、就是由于這個尖峰的存在,開關電源芯片為了防止誤觸發加入了
半橋LLC電路中MOS管空載電壓尖峰的改善介紹半橋電路在空載和輕載下采用不對稱發波方式,空載時,上管的占空比很小,甚至為0(下管和其互補
外置MOS管平均電流型LED降壓恒流驅動器介紹這款電路外置MOS,降壓恒流 可廣泛應用于LED照明,汽車車燈,手電筒等。有高亮,底亮二個循環模
MOS管寄生二極管的作用與方向判斷介紹二極管,電子元件當中,一種具有兩個電極的裝置,只允許電流由單一方向流過,許多的使用是應用其整流
電源設計怎么減少MOS管的損耗同時提升EMI性能一、MOSFET作為主要的開關功率器件之一,被大量應用于模塊電源。了解MOSFET的損耗組成并對其分
MOS管應用之防反接電路優缺點介紹一、典型電路1、電路1說明:GND-IN 為電源接口的負極GND 為內部電路的公共地原理分析正向接:VC